Figure 2
From: Carcinogen metabolism, cigarette smoking, and breast cancer risk: a Bayes model averaging approach

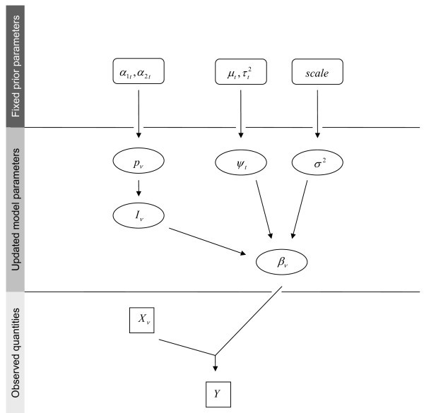
Directed Acyclic Graph for BMA and its parameters. Boxes represent observed quantities, ovals parameters to be updated over the course of MCMC, and rounded boxes fixed meta-parameters. Y denotes the dependent variable, and ν indexes the sets X of independent predictor variables and β of corresponding estimates. I indicates inclusion of the νth variable and is Bernoulli-distributed with parameter p ν , which, in turn, follows a beta distribution with parameters (at, bt) depending on the interaction level t of the variable. The variance of the coefficients β ν is modeled by a residual variance term σ 2 following a half-Cauchy prior, and a variance inflation factor ψ t depending on the interaction level and following a log-normal distribution with mean μ t and variance τ t.